
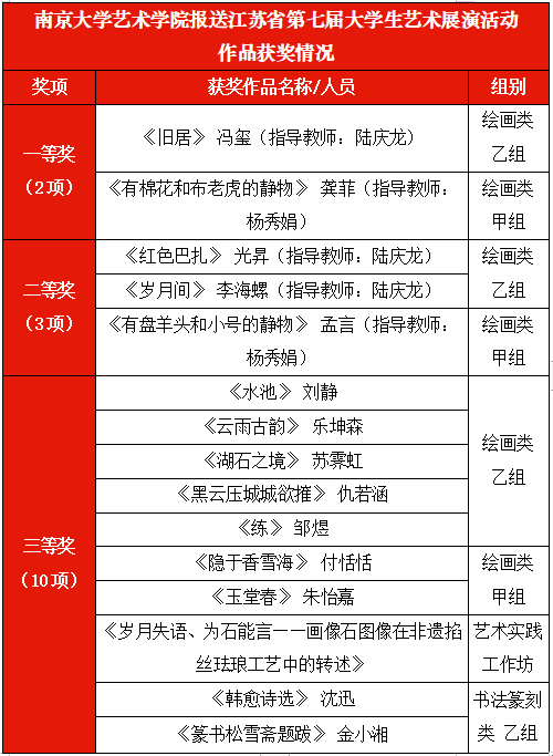
近日,江苏省第七届老员工艺术展圆满结束,公司报送的绘画作品、书法篆刻作品、艺术实践工作坊在本次活动中取得佳绩。此次展演活动公司高度重视,经过几轮动员以及组织员工创作,报送各类艺术作品合计20件。在江苏省教育厅公布的第七届老员工艺术展演活动获奖名单中,共获奖项15项。其中,一等奖2项、二等奖3项、三等奖10项,陆庆龙老师、杨秀娟老师获“指导教师奖”,太阳成tyc122cc获“优秀组织奖”。

以下为获奖作品:

绘画类 乙组 一等奖 《旧居》 冯玺(指导教师:陆庆龙)

绘画类 甲组 一等奖 《有棉花和布老虎的静物》 龚菲(指导教师:杨秀娟)

绘画类 乙组 二等奖 《红色巴扎》 光昇(指导教师:陆庆龙)

绘画类 乙组 二等奖 《岁月间》 李海螺(指导教师:陆庆龙)

绘画类 甲组 二等奖 《有盘羊头和小号的静物》 孟言(指导教师:杨秀娟)

绘画类 甲组 三等奖 《隐于香雪海》 付恬恬

绘画类 甲组 三等奖 《玉堂春》 朱怡嘉

绘画类 乙组 三等奖 《水池》 刘静

绘画类 乙组 三等奖 《云雨古韵》 乐坤森

绘画类 乙组 三等奖 《湖石之境》 苏霁虹

绘画类 乙组 三等奖 《黑云压城城欲摧》 仇若涵

绘画类 乙组 三等奖 《练》 邹煜

书法篆刻类 乙组 三等奖 《韩愈诗选》 沈迅

书法篆刻类 乙组 三等奖 《篆书松雪斋题跋》 金小湘

艺术实践工作坊三等奖
作品名称:《岁月失语、为石能言——画像石图像在非遗掐丝珐琅工艺中的转述》
团队成员:尚莲霞、邹洋、宋洁、梁雅琴、马孟喆、张雨昕、谢汶君、刘航、高旖婧、薛梓涵

搜索
导航

Email: art@nju.edu.cn
地址:南京市汉口路22号太阳成tyc122cc鼓楼校区东大楼
电话:025-83593650
TOP